各学院:
今年1-2月,学校组织开展了2026年寒假“返家乡”社会实践招生宣传专项活动,暨大学生寒假回访母校招生宣传实践活动(以下简称“寒招”)。为持续强化活动成效、表彰先进,本科生院(招生办公室)会同校团委开展总结和评优工作。现将有关事项通知如下:
一、总结和宣传
为进一步提升“寒招”实践活动的宣传力度与传播效果,请各学院和寒招团队及时对本次活动进行总结,立足工作实际,从工作部署、推进措施、组织动员、活动开展、总体数据、实践成效、创新亮点等方面全面梳理,提炼形成可复制、可推广的经验做法。此外,积极组织优秀个人与优秀团队开展经验分享,讲述实践过程中的典型事例、实践成果与感悟体会,充分利用新媒体手段宣传典型,扩大活动影响力与示范效应。
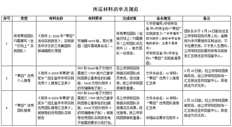
所有参与寒假“返家乡”寒招立项的团队(详见附件1)均需撰写《2026年“寒招”活动实践报告》(详见附件2),并于3月14日前发送至立项学院招协负责人处,逾期视为未开展相关实践活动,不予经费支持、不予录入志愿时。
各立项学院招协需将实践报告和“寒招”活动新闻报道所涉照片原图或高清视频同步发送至校招宣中心(具体要求详见材料清单及规范)。
二、评优
今年寒假“返家乡”社会实践活动招生宣传专项评优分为“寒招”优秀个人和“寒招”优秀团队。本科生院(招生办公室)将根据各立项学院推荐情况,会同校团委评审,确定最终表彰名单。
优秀个人和优秀团队均在立项学院申报推荐。该项评优指标单列,不占学院其他类别寒假“返家乡”评优指标。学院推荐的优秀团队和优秀个人数量均不设上限,校招宣中心将对广东省内、省外寒招团队分类评审,根据立项学院推荐情况,会同校团委统筹评价,确定表彰名单。
“寒招”优秀个人推荐。优秀个人(含学生与老师)由各立项学院按照立项且实际线下开展活动的团队成员整体表现情况推荐至校招宣中心(原则上各立项学院推荐的优秀指导老师数量不超过1人)。广东省内不同地级市、省外不同省份团队成员分别按照推荐顺序排序,填写附件3相关材料(具体要求详见材料清单及规范)。
“寒招”优秀团队推荐。优秀团队由各立项学院按照立项团队实际开展线下寒招的实践成果推荐至校招宣中心。广东省内不同地级市、省外不同省份分别按照推荐顺序排序。立项学院需填写附件4,并附上被推荐团队的实践报告(具体要求详见材料清单及规范)。注意:被推荐的优秀团队的“寒招”实践情况,原则上至少应被立项学院官网或官微宣传报道,若有国家级、省市级官方媒体报道则可以优先推荐。
三、材料报送
各“寒招”团队需在3月14日前将实践报告及相关材料(即材料清单序号1所述材料)发送至立项学院招协负责人处。
各立项学院招协需在3月20日前将总结评优相关材料统一打包为一个压缩文件(命名为“xx学院+2026寒招工作总结评优材料”)发送到校招宣中心(scauzx@163.com),总结评优相关材料(即材料清单序号2、3所述材料)包含:所有团队的实践报告及照片原图、优秀个人推荐材料、优秀团队推荐材料。逾期视为自动放弃评优资格。

各学院要严格把关,本着客观、公正、高度负责的态度,严肃认真地组织好本学院的申报推荐工作,申报材料必须经立项学院团委审核通过并盖章,由学院招协统一汇总报送至校招宣中心,其他方式报送无效。
注意:招生办公室直接指导的“寒招”团队的优秀个人和优秀团队评选,由学校招生宣传学生中心参照上述要求进行推荐。
附件1:华南农业大学2026年寒假“返家乡”招生宣传专项实践队伍信息一览表.xlsx
附件3:2026年寒假“返家乡”招生宣传专项实践优秀个人推荐汇总表.xls
附件4:2026年寒假“返家乡”招生宣传专项实践优秀团队推荐汇总表.xls
本科生院(招生办公室)
2026年3月11日



